5月20日,古巴政府官員與大使館人員一同在古巴哈瓦那港舉行儀式正式接收由中車唐山制造的56輛列車。
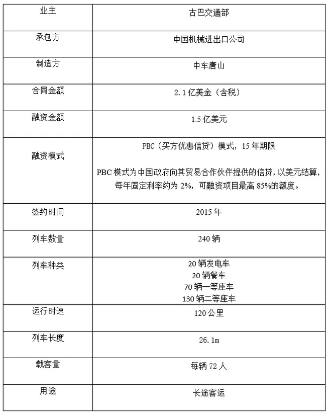
中車唐山公司向古巴共出口240輛客運列車,價值達2.1億美金。該項目為是古巴政府對老舊鐵路恢復與現代化改造計劃的一部分。
正文
交付計劃
首批交付列車共80輛——其中56輛已到港,其余24輛兩周之內到港。
其余160車輛——在2019年至2021年間,每年交付80輛。
首批車輛在經過調試與試運行后,預計今年夏天投入運營。
2019年3月,古巴共和國駐華大使出席了中車唐山公司為古巴交通部制造的240輛客車的舉行的剪彩儀式,中車集團副總裁、中車唐山機董事長及機械進出口公司副總裁親臨現場,陪同大使出席該儀式的還有古巴鐵路聯盟主席、古巴駐北京大使館官員及TRADEX集團的代表等。
古巴軌道交通現狀
古巴政府旨在恢復哈瓦那市與奧爾金市之間的客運線路,約770公里。自2006年起,線路一直處于廢棄狀態。此外,政府將對主要鐵路線路進行恢復,到2030年預計總投資10億歐元。
據古巴交通部數據,古巴目前擁有8194公里的鐵路線、1839座橋梁、4567個平交道252個車站以500多 臺機車、13468輛貨運列車、230多輛客運列車及約2.1萬名鐵路從業人員。
2018年8月,古巴政府官方發布正式公告:政府推出的新法規將允許外國或國內的私人公司“全部或部分”地運營鐵路、鐵路設施與機車車輛,為60年間的首次。
古巴與俄羅斯
古巴國內的多數鐵路與設備曾由原蘇聯提供援助。
在客運列車到港的同時,俄羅斯STM公司也正向古巴交付機車——目前有43臺機車,預計至2021年一共交付72臺機車。與機車一同交付的還有1輛軌道汽車,將用于偏遠地區。
古巴與中車
中車唐山客運列車
時間節點
2015年,中車唐山公司獲得項目訂單。
2016年2月,融資合同由古巴政府與進出口銀行正式簽訂。
2019年3月,出口古巴客運列車正式下線。
2019年5月,首批列車正式到達港口。
中車二七廠內燃機車項目
2004年11月,原北車集團二七機車廠獲得古巴內燃機車采購訂單,共12臺東風7G型機車。
2005年09月,機車順利達到古巴。
原古巴國務委員會主席菲德爾·卡斯特羅親自來到哈瓦那火車站車場,迎接并視察了12臺機車。
該型機車為了適應古巴鐵路環境,做了客制化設計修改,以滿足古巴方面的需求。
每臺機車的動力為2500馬力,最高時速為120公里,采購金額加運費超過1500萬美元,古巴還獲得了貸款方面的便利。


















